当前位置: 首页 > 体育 > 电竞

IG不敌T1网友整理各个超话舆论:blg今天过后世界清净最多一天

2025-10-15 11:05:49
来源:大精灵

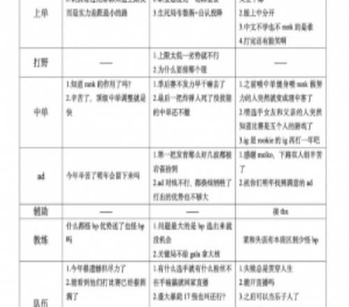
体育资讯10月15日称 在S15入围赛IG不敌T1后,豆瓣网友整理了各个战队超话的舆论环境以及IG超话的分锅环节;

blg:-魔幻的今天过后世界清净了-最多一天

tes:明天加油注意纪律性/记得用上wb状态/骂臭

最新资讯
最新录像
最新集锦
热词推荐